其他網路開店平台費用如下:



Shopline - 快速專業開店 


91APP自助版-開店‎


WACA-網路創業夢只需2分鐘 - waca.net‎


meepShop|快速網路開店平台



開店123費用

開店123費用


PChome 商店街費用


Yahoo奇摩超級商城開店費用


Yahoo奇摩超級商城開店費用


滔寶開店費用







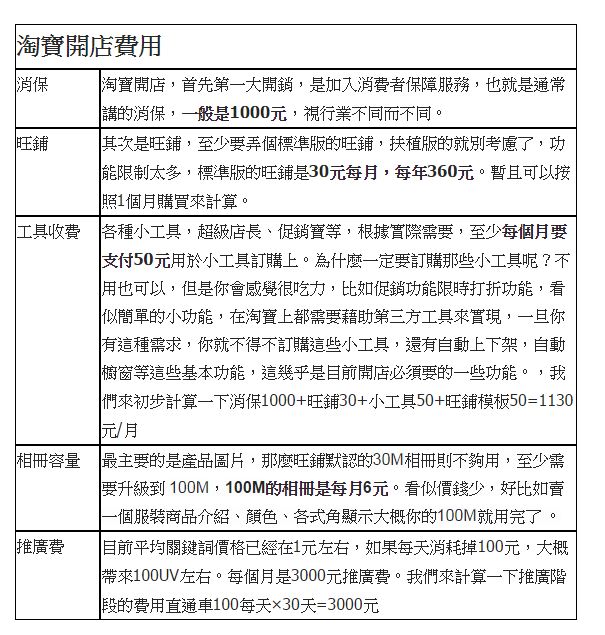
我們把前幾個階段的費用合算一下1130+6+3000= 4136元,這是第一個月開店成本。

第二個月的成本是3136。前兩個月成本之和為 4136+3136=7272,等於每年就要花費3萬~4萬!

  • 報名說明會
    加入趣買團隊